网站地图
|
产品中心
|
联系我们
欢迎您的光临!我们竭诚为您服务!真诚沟通!互动双赢!
咨询热线
15976886680
网站首页
产品中心
联想
HP
DELL
超聚变
浪潮
群晖
H3C
华为
深信服
微软
山特
网络安全
弱电安防
通用软件
技术服务
IT设备维保
服务器维修
服务器配件
数据恢复
IT服务外包
IT技术服务
解决方案
服务器虚拟化
双机热备方案
数据备份容灾
信息防泄密
超融合云桌面
勒索病毒防御
网络安全规划
企业无线覆盖
智能安防监控
机房综合布线
成功案例
服务器维保
服务器存储
网络及信息安全
综合布线
新闻资讯
新闻资讯
技术百科
促销信息
关于我们
公司介绍
企业文化
联系我们
客户留言
企业荣誉
合作伙伴
企业资质
合作客户
产品中心
联想
HP
DELL
超聚变
浪潮
群晖
H3C
华为
深信服
微软
IP-guard
山特
网络安全
弱电安防
通用软件
服务器配件
技术服务
IT设备维保
服务器维修
服务器配件
数据恢复
IT服务外包
IT技术服务
当前位置:
主页
>
产品中心
>
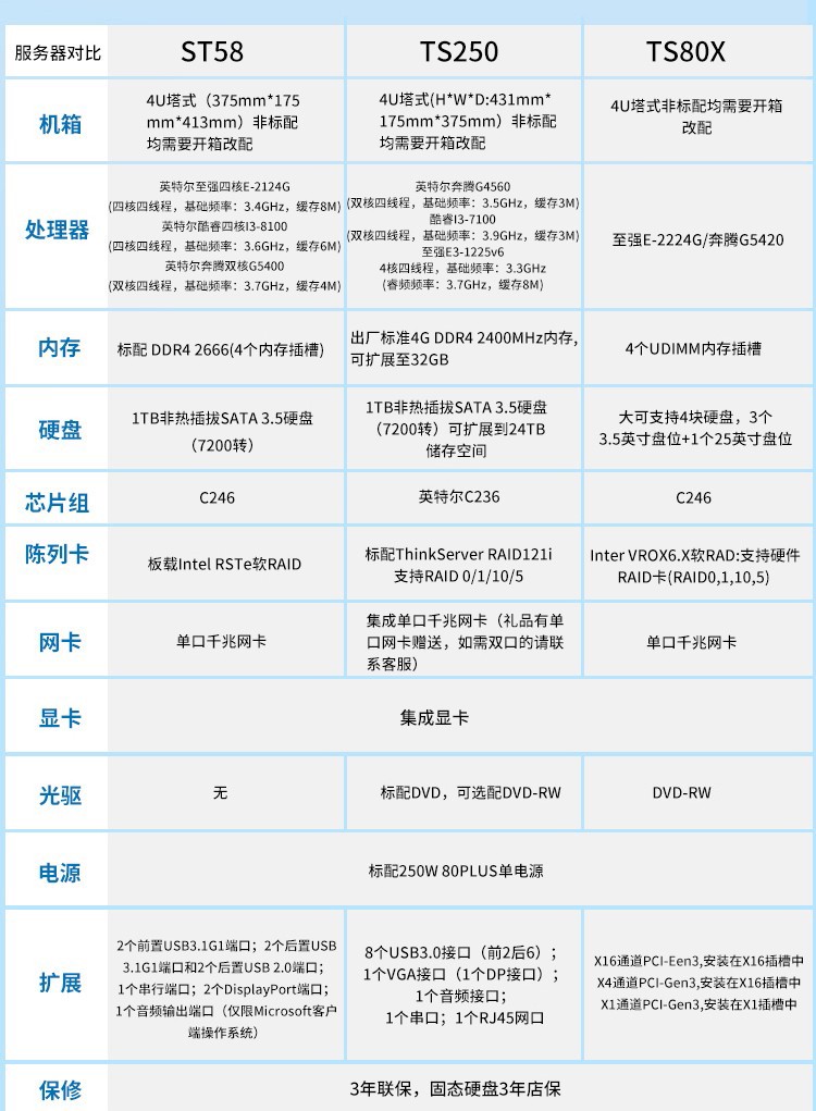
联想
>
上一篇:
联想服务器(TS90X)
下一篇:
联想服务器(ST258)
相关信息
企业数据的存储备份与恢复管理
联想ThinkStation P318工作站,助力企业从“制造到智造”
微软发布Office 2019 Server预览版
服务热线
服务热线
159 7688 6680
微信咨询
智慧领航-东莞
智慧领航-深圳
智慧领航-广州
返回顶部